欢迎访问赛晶集团官网
新闻中心
新闻中心

嘉善赛晶电容器有限公司推荐北京市科学技术奖候选项目的公示

发布时间:2024-08-19

嘉善赛晶电容器有限公司

推荐北京市科学技术奖候选项目的公示

 

各部门、单位:

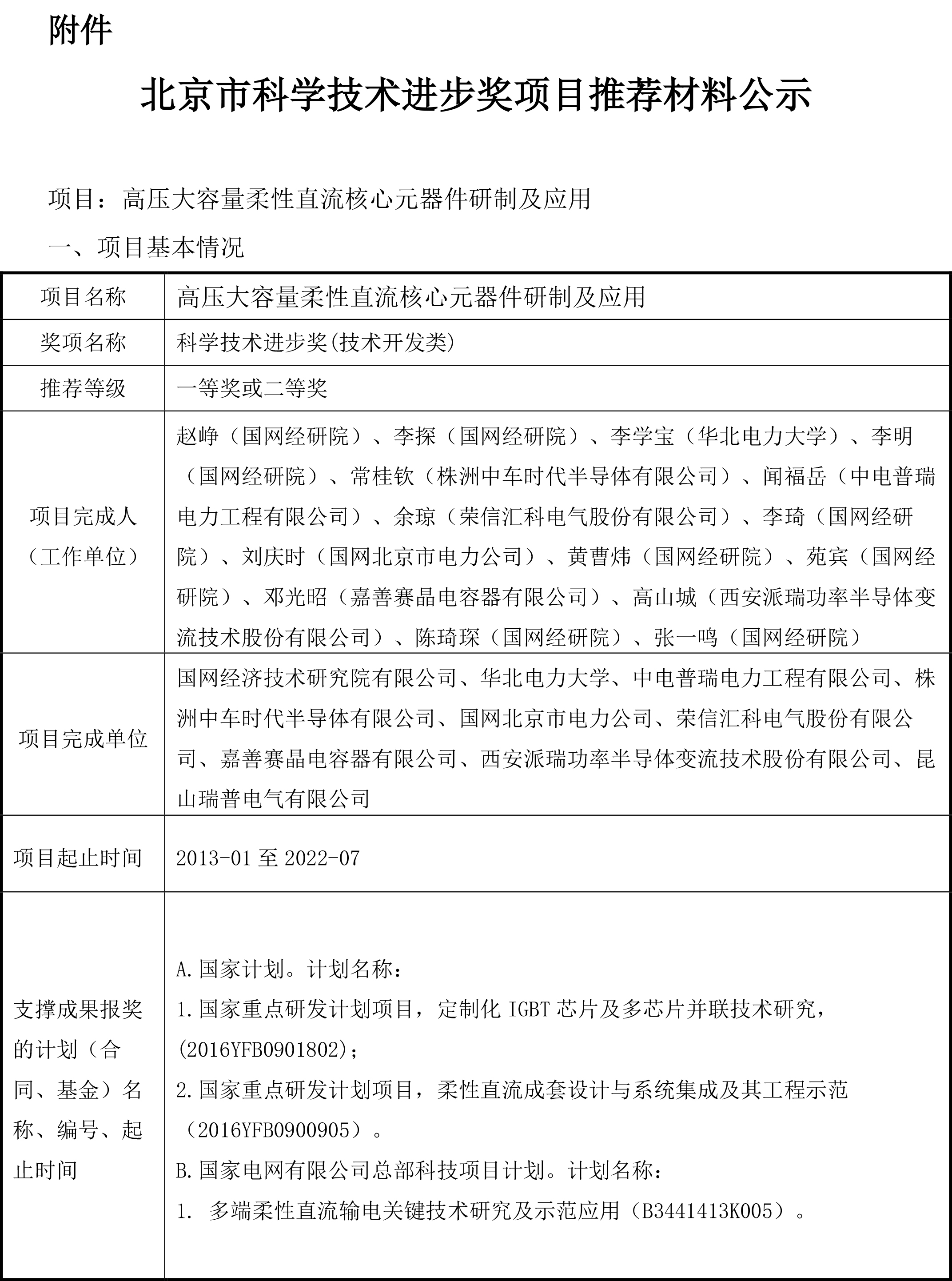
根据《关于开展2024 年度北京市科学技术奖提名工作的通知》要求,经项目组申请,现对我司申报的“高压大容量柔性直流核心元器件研制及应用”项目进行公示(公示材料见附件)。

各单位和个人如对公示内容有异议,请在公示之日7个自然日之内,以书面形式(不接受匿名异议)报送总师办,逾期不予受理。

 

联 系人:张鑫

联系方式:18654101853

邮箱:zhangxin@sunking-tech.com

 

嘉善赛晶电容器有限公司

技术部          

2024年8月19日

 

附件:2024年度北京市科学技术进步奖项目推荐材料公示




标签 :
隐私协议
×

平台信息提交-隐私协议

· 隐私政策

暂无内容